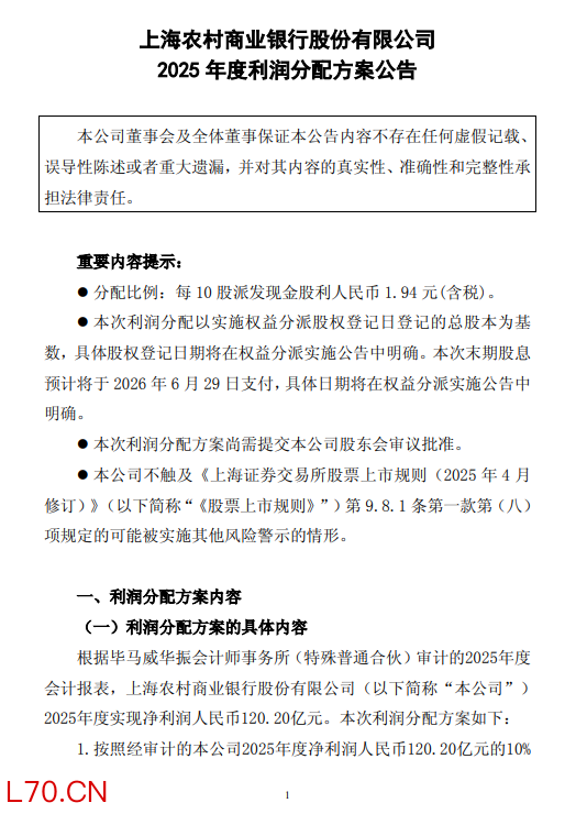
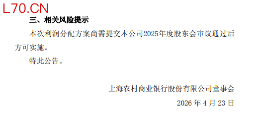
4月22日金融一线消息,沪农商行发布2025年度利润分配方案,拟每 10 股派发现金股利人民币1.94 元(含税)。以实施权益分派股权登记日登记的总股本为基数,对普通股每10股分配现金红利人民币1.94元(含税),共计人民币18.71亿元(含税);加上2025年中期已派发现金红利23.24亿元(含税),2025年累计派发现金红利41.95亿元(含税),占2025年本集团归属于母公司股东净利润的34.07%。经上述分配后,剩余的未分配利润结转下年。本次利润分配方案尚需提交本公司2025年度股东会审议通过后方可实施。
元股证券:ygzq.hk
海量资讯、精准解读,尽在新浪财经APP
责任编辑:李琳琳 新手选股方向
配资网站

近一年全球资本市场在震荡市环境背景下中杠杆炒股的账户管理阶段近期,在A股市场的热点快速轮动时期中,围绕“杠杆炒股”的话题
2026-02-28
失败交易复盘 (来源:CFC金属研究) CFC金属研究 重要提示:本报告观点和信息仅供符合证监会适当性管理规定的期货交易
2026-03-24
偏好低倍杠杆的稳健型客户在深交所市场运用线上股票配资的风控体近期,在跨国资本市场的指数窄幅整理窗口中,围绕“线上股票配资
2026-03-02
快科技3月22日消息,据日媒报道,2025年全球新车销量格局生变,中国车企首次在总销量上超过日本车企,登上第一,日本车企
2026-03-26
联合利华证实,正在与味好美就可能进行的全股票交易合并其食品业务进行谈判,这与联合利华向美容、个人护理和家居产品转型的投资
2026-03-23